Les processus de maintenance, un prérequis incontournable

Blogs

La fonction maintenance, quelle que soit la taille de votre entreprise ou le secteur industriel dans lequel vous travaillez, est une ‘’machine’’ complexe composée d’une multitude de fonctions interagissant les unes avec les autres.
Chacune de ces fonctions doit être capable de répondre aux différents cas de figure se présentant quotidiennement (entrées, input), de les traiter en réalisant une série d’actions et de produire un délivrable (sorties, output) ayant le niveau de qualité requis, dans un laps de temps défini, avec un coût maitrisé.
L’ensemble de ces actions, ordonnancées, réalisées par des ressources, qu’elles soient humaines et/ou réalisées par un système informatique forment un processus.

q

L’ensemble des activités de maintenance, fiabilisation, préparation, planification, exécution, magasinage, achats … sont par conséquent régies par un ensemble de processus.

Au fil de ces activités, les outputs des uns deviennent les inputs des autres. La fonction maintenance est donc une succession de processus qui s’enchainent, constituant une chaine de valeur où le moindre ‘’maillon faible’’ peut détériorer l’efficience globale de l’organisation.

‘’J’écris ce que je fais et je fais ce que j’écris’’

Sachant que dans une démarche d’amélioration continue, que ce soit en maintenance ou en production, l’amélioration de l’organisation, et donc des processus qui l’encadrent, est la source des plus gros gains, on comprend rapidement que l’efficacité et la stabilité des processus sont essentielles.
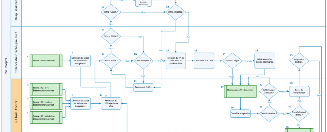
La rédaction des processus permet de clarifier le qui, quoi, où, comment, comment, pourquoi. Il existe divers outils permettant de décrire et de documenter les processus : SIPOC, BPMN …

d

Exemple de processus type BPMN - Source ENGIE Solutions

En ma qualité d’expert en ingénierie de maintenance et par ma fonction de consultant chez ENGIE Solutions, je constate au quotidien que cette démarche est rarement déployée : 

  • Les façons de faire diffèrent d’un service à l’autre, voire d’un intervenant à l’autre au sein d’un même service ;
  • L’ensemble des activités ne sont pas toutes encadrées par des processus, il y a un ‘’flou artistique’’ dans la manière de faire ;
  • Les processus existants sont rarement documentés par des modes opératoires ou des instructions de travail clairs.

La méthode est scindée en deux étapes principales : décrire la manière de faire aujourd’hui, le ‘’As Is’’, réfléchir aux améliorations possibles, identifier les manques, les ‘’trous dans la raquette’’ et décrire la manière de fonctionner souhaitée, le ‘’To Be’’.

Une analyse de type Gap Analysis permet d’identifier et de quantifier l’effort à fournir pour passer de l’un à l’autre et donc, de prioriser les actions à mener.

Il est à noter que dans une approche de digitalisation de la maintenance, l’absence de processus formalisés risque fortement de provoquer la mise en place de solutions non adaptées, inefficaces, qui provoqueront, à terme, un rejet des utilisateurs finaux.

Rédiger et mettre en forme les processus de maintenance fait partie des basiques et des bonnes pratiques en maintenance. C’est une étape incontournable si on veut délivrer un service efficient.
Je conclurai par cette citation de W. E. Deming (1900-1993):

‘’If you can't describe what you are doing as a process, you don't know what you're doing. ‘’

BEMAS Corporate Sponsors